- کالاهای جدید
- فروش ویژه
- آردوینو
- ماشین های مونتاژ PCB
- کتاب ها و پکیج های آموزشی
- کیت ها
- گلخانه هوشمند
- مینی پی سی
- سایر بردها
- قطعات الکترونیک
- ماژول های صوتی
- ارتباطات
- دوربین و تصویر برداری
- ربات های پرنده
- محصولات RFID
- سنسور ها و ماژول ها
- لیزر ها
- LED و لامپ
- USB Host
- اسکنر بارکد
- انکودر
- بخار ساز
- تاریخ و ساعت
- تشخیص اثر انگشت
- تشخیص سطح مایع
- تشخیص مانع و خط
- سایر ماژول ها
- سنجش مسافت
- سنسور پی هاش
- شعله و حرارت
- عصب و عضله
- فشار و ارتفاع
- ماژول دوربین
- مولد سیگنال
- نبض و فشار خون
- نیرو و وزن
- هاب
- هواشناسی
- پتانسیومتر
- پرینتر و چاپگر
- کارتخوان مغناطیسی
- کوره القایی
- کی پد و جوی استیک
- حرکت و لرزش
- شتاب و زاویه
- تشخیص گاز
- جریان و ولتاژ
- دما و رطوبت
- کارتخوان اس دی
- سوئیچ و رله ها
- صوت و آوا
- مکان یابی
- ژیروسکوپ
- لمس و فشار
- مبدل ها
- نور و رنگ
- آب و مایعات
- امواج مغزی
- رادیو اکتیو
- جریان آب
- مغناطیس
- گرد و غبار
- اثر هال
- ابزار آلات و تجهیزات
- آهنربا و مغناطیس
- ابزار اندازه گیری
- ابزار لحیم کاری
- اسکرچرها
- باکس و نگهدارنده
- برد بورد-مدار چاپی
- تبدیل ها
- تجهیزات کامپیوتری
- ترازوی دیجیتال
- دستگاه اسید کاری
- شیر برقی
- فن
- قفل های الکترونیکی
- قلم مو
- لوازم بسته بندی
- لوازم چاپ PCB
- محافظ برق شهری
- مولتی متر
- میکروسکوپ
- هاب
- هیتر ها
- پمپ
- چسب ها
- کابل و سیم
- کارت حافظه و مبدل
- پروگرامر و آنالایزر
- اسیلوسکوپ
- سایر
- ابزار
- منبع تغذیه و باتری
- موتور ها و درایور
- هوشمند سازی و امنیت
- نرم افزار ها
- نمایشگر ها و درایور
- قطعات رباتیک
- پروفیل و اتصالات مربوطه
- پرینتر سه بعدی
- محصولات واحد پرینت 3بعدی
- اسکنر سه بعدی
- ماشین های CNC و برش
- پروژه ها
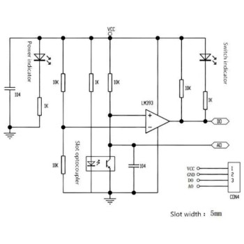
ماژول اپتوکانتر با اسلات 5 میلی متر
ماژول اپتوکوپلر IR برای آردوینو با LM393 - ماژول شمارنده نوری برای اندازه گیری سرعت موتور
ماژول اپتوکانتر با اسلات 5 میلی متر یک ابزار دقیق و کارآمد برای اندازهگیری سرعت موتور و شمارش پالسهای نوری است. این ماژول شمارنده نوری با شیار 5 میلی متر از یک سنسور نوری استفاده میکند که قادر است عبور اشیاء را شناسایی کرده و پالسهای دیجیتال تولید کند. این ویژگی باعث میشود که ماژول اپتوکانتر برای پروژههایی مانند اندازهگیری دور موتور، سیستمهای کنترل سرعت، و شمارش پالسها مناسب باشد.
ماژول حسگر سرعت آردوینو با ولتاژ کاری 3.3V تا 5V طراحی شده است و بهراحتی به آردوینو و سایر میکروکنترلرها متصل میشود. با استفاده از این ماژول میتوان پالسهای نوری را به سیگنالهای دیجیتال تبدیل کرده و آنها را برای پردازش بیشتر به میکروکنترلر ارسال کرد. خروجی دیجیتال این ماژول بهصورت DO (0 و 1) است که به سادگی به پورتهای ورودی و خروجی میکروکنترلرها متصل میشود.
ماژول اپتوکوپلر IR برای آردوینو از یک مقایسهگر LM393 برای ایجاد سیگنالهای دیجیتال تمیز و دقیق استفاده میکند. این ویژگی باعث میشود که سیگنالها دارای کیفیت بالا و مناسب برای کاربردهای حساس مانند اندازهگیری سرعت موتور یا شمارش پالسها باشند. این ماژول شمارنده نوری با شیار 5 میلیمتر میتواند در سیستمهای رباتیکی و اتوماسیونی مورد استفاده قرار گیرد که نیاز به دقت بالا و عملکرد سریع دارند.
ماژول اپتوکانتر با اسلات 5 میلیمتر به دلیل طراحی ساده و عملکرد موثر خود در پروژههای مختلف از جمله سیستمهای تشخیص حرکت، کنترل سرعت موتور و حتی سیستمهای هشدار بهطور گسترده استفاده میشود. این ماژول بهراحتی میتواند با رله یا بیزر برای ایجاد سیستمهای هشدار یا کنترل حرکت ترکیب شود. همچنین با توجه به مصرف پایین و طراحی کوچک، این ماژول بهراحتی در پروژههای مختلف قابل استفاده است و دقت بالای آن میتواند به کاربر کمک کند تا سرعت و موقعیت حرکت را بهطور دقیق اندازهگیری کند.
کاربرد :
- اندازهگیری سرعت موتور
- شمارش پالسهای نوری
- کنترل سرعت موتور در رباتها
- سیستمهای تشخیص حرکت و هشدار
مشخصات فنی :
- ولتاژ کاری: 3.3 تا 5 ولت
- خروجی: دیجیتال (DO) با مقادیر 0 و 1
- جریان خروجی: حداکثر 15 میلیآمپر
- نوع سنسور: اپتوکوپلر IR با حساسیت بالا (ITR9606)
- مقایسهگر: LM393 برای ایجاد سیگنالهای دیجیتال تمیز
- عرض شیار: 5 میلیمتر
- نوع اتصال: پورتهای ورودی و خروجی دیجیتال برای اتصال به میکروکنترلرها
- ویژگیهای اضافی: قابلیت اتصال به رله یا بیزر برای ایجاد سیستمهای هشدار
- مناسب برای: آردوینو و سایر میکروکنترلرها
- اندازه برد PCB کوچک : 3.2 در 1.4 سانتی متر
توجه :
زمانی که هیچ مسدودی در شیار ماژول وجود نداشته باشد، لامپ دریافتکننده روشن میشود و ماژول DO سطح پایین را خروجی میدهد. در صورت مسدود شدن، DO سطح بالا را خروجی میدهد.
ماژول DO میتواند به رله متصل شود تا سوئیچ محدودکننده و عملکردهای دیگر را تشکیل دهد. همچنین میتواند به ماژول بیزر فعال متصل شود تا یک آلارم ایجاد کند.
نکات مهم راه اندازی :
- با اتصال پایههای VCC و GND، نشانگر تغذیه ماژول روشن میشود. در صورتی که هیچ موانعی در شیار ماژول وجود نداشته باشد، لوله گیرنده فعال شده و خروجی DO ماژول در سطح پایین قرار میگیرد و نشانگر سوئیچ روشن خواهد بود. زمانی که شیار مسدود شود، خروجی DO به سطح بالا تغییر کرده و نشانگر سوئیچ خاموش میشود. خروجی DO ماژول قادر است به رله متصل شود تا یک سوئیچ محدودکننده ایجاد کند یا به ماژول بیزر فعال وصل گردد تا یک سیستم هشدار فراهم کند. رابط خروجی DO میتواند مستقیماً به پورت I/O میکروکنترلر متصل شود و معمولاً برای شناسایی مسدود شدن سنسور به یک وقفه خارجی متصل میگردد. به عنوان مثال، چرخ کد موتور میتواند برای اندازهگیری سرعت موتور به کار رود.
- برنامهنویسی:
پورت OUT ماژول سرعت به پورت وقفه خارجی میکروکنترلر متصل است. هر بار که اشعه مادون قرمز فعال شود، این سیگنال به عنوان یک بافر خارجی عمل میکند. - اندازهگیری فاصله:
خروجی سنسور سرعت یک سیگنال پالس است که با هر بار مسدود شدن شیار، یک پالس قطع میشود. هنگامی که اشعه مادون قرمز روشن باشد، سطح خروجی به صورت پایین (Low) تنظیم میشود، به همین دلیل وقفه به حالت لمس سطح پایین تنظیم میشود. روی چرخ کد معمولی، شبکههای عددی وجود دارند که به تعداد فضاهای موجود در چرخ کد بستگی دارند. به عنوان مثال، اگر چرخ ۱۰ شبکه داشته باشد، اشعه به تعداد ۱۰ بار در حین چرخش موتور فعال میشود و خروجی سطح پایین ۱۰ بار ایجاد میشود. با استفاده از این اطلاعات، تعداد وقفهها محاسبه شده و پس از تقسیم تعداد کل وقفهها بر ۱۰، تعداد چرخشهای موتور به دست میآید. سپس، با دانستن محیط چرخ، میتوان مسافت طی شده توسط خودرو را محاسبه کرد. - اندازهگیری سرعت:
با استفاده از روش اندازهگیری فاصله، تایمر میکروکنترلر برای محاسبه تعداد وقفههای خارجی دریافت شده در یک ثانیه استفاده میشود. به عنوان مثال، اگر در یک ثانیه ۲۰ وقفه خارجی دریافت شود، میتوان نتیجهگیری کرد که در یک ثانیه، چرخهای کوچک دو بار میچرخند. سپس با محاسبه محیط چرخ، میتوان سرعت خودرو را برای یک ثانیه به دست آورد.











