سبد خرید شما خالی است!
دسته بندی
- کالاهای جدید
- فروش ویژه
- آردوینو
- ماشین های مونتاژ PCB
- کتاب ها و پکیج های آموزشی
- کیت ها
- گلخانه هوشمند
- مینی پی سی
- سایر بردها
- قطعات الکترونیک
- ماژول های صوتی
- ارتباطات
- دوربین و تصویر برداری
- ربات های پرنده
- محصولات RFID
- سنسور ها و ماژول ها
- لیزر ها
- LED و لامپ
- USB Host
- اسکنر بارکد
- انکودر
- بخار ساز
- تاریخ و ساعت
- تشخیص اثر انگشت
- تشخیص سطح مایع
- تشخیص مانع و خط
- سایر ماژول ها
- سنجش مسافت
- سنسور پی هاش
- شعله و حرارت
- عصب و عضله
- فشار و ارتفاع
- ماژول دوربین
- مولد سیگنال
- نبض و فشار خون
- نیرو و وزن
- هاب
- هواشناسی
- پتانسیومتر
- پرینتر و چاپگر
- کارتخوان مغناطیسی
- کوره القایی
- کی پد و جوی استیک
- حرکت و لرزش
- شتاب و زاویه
- تشخیص گاز
- جریان و ولتاژ
- دما و رطوبت
- کارتخوان اس دی
- سوئیچ و رله ها
- صوت و آوا
- مکان یابی
- ژیروسکوپ
- لمس و فشار
- مبدل ها
- نور و رنگ
- آب و مایعات
- امواج مغزی
- رادیو اکتیو
- جریان آب
- مغناطیس
- گرد و غبار
- اثر هال
- ابزار آلات و تجهیزات
- آهنربا و مغناطیس
- ابزار اندازه گیری
- ابزار لحیم کاری
- اسکرچرها
- باکس و نگهدارنده
- برد بورد-مدار چاپی
- تبدیل ها
- تجهیزات کامپیوتری
- ترازوی دیجیتال
- دستگاه اسید کاری
- شیر برقی
- فن
- قفل های الکترونیکی
- قلم مو
- لوازم بسته بندی
- لوازم چاپ PCB
- محافظ برق شهری
- مولتی متر
- میکروسکوپ
- هاب
- هیتر ها
- پمپ
- چسب ها
- کابل و سیم
- کارت حافظه و مبدل
- پروگرامر و آنالایزر
- اسیلوسکوپ
- سایر
- ابزار
- منبع تغذیه و باتری
- موتور ها و درایور
- هوشمند سازی و امنیت
- نرم افزار ها
- نمایشگر ها و درایور
- قطعات رباتیک
- پروفیل و اتصالات مربوطه
- پرینتر سه بعدی
- محصولات واحد پرینت 3بعدی
- اسکنر سه بعدی
- ماشین های CNC و برش
- پروژه ها
ماژول سوئیچ 10 آمپر PWM با ماسفت FQD60N03
کد انبار : 3960-73-6254
مدل کالا : YYNMOS-1
جستارش : A1-10-1009A
موجودی: در حال حاضر موجود نمی باشد. موجودی کالا
مدل کالا : YYNMOS-1
جستارش : A1-10-1009A
موجودی: در حال حاضر موجود نمی باشد. موجودی کالا
قیمت:
93,650 تومان
ماژول ماسفت قدرت بالا مدل FQD60N03
ماژول سوئیچ PWM یک ماژول قدرتمند و حرفه ای برای کنترل جریان و ولتاژ دستگاه های مختلف می باشد که امکان مدیریت موتور ها و روشنایی را با دقت بالا فراهم می کند. این ماژول قادر است سیگنال PWM با دامنه 3 تا 20 ولت را دریافت کند و بر اساس آن خروجی DC بین 3.7 ولت تا 27 ولت با جریان حداکثر 10 آمپر تولید کند. بنابراین این محصول برای کنترل سرعت موتور ها ، تنظیم روشنایی لامپ ها و سایر کاربرد هایی که نیاز به تنظیم دقیق جریان و ولتاژ دارند بسیار مناسب است و عملکرد پایدار و قابل اطمینانی ارائه می دهد.
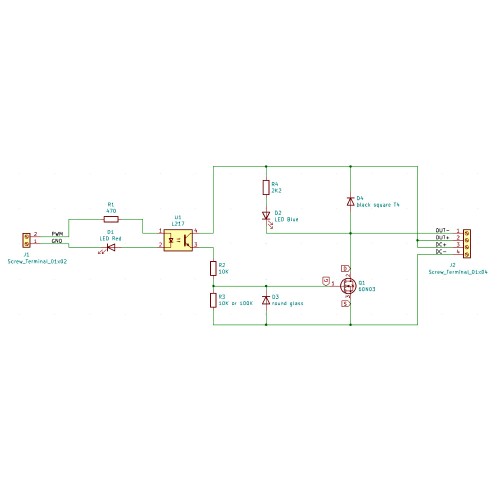
یکی از ویژگی های برجسته این ماژول فرکانس PWM قابل تنظیم بین 0 تا 20 کیلوهرتز است که امکان کنترل نرم و دقیق تجهیزات متصل شده را فراهم می کند. این ماژول دارای رابط های استاندارد برای اتصال به تجهیزات مختلف است. ورودی DC مثبت و منفی به ترتیب با DC + و DC- مشخص شده است و امکان اتصال به منبع تغذیه با ولتاژ مناسب را فراهم می کند. سیگنال PWM از طریق پین PWM وارد ماژول می شود و می تواند از میکروکنترلر ، PLC یا منبع تغذیه DC ارسال شود. پایه GND به عنوان ترمینال منفی سیگنال عمل می کند و خروجی ماژول نیز شامل OUT + و OUT- می باشد که امکان اتصال به تجهیزات مثبت و منفی متصل شده را فراهم می کند.
این ماژول با استفاده از ماسفت های با کیفیت و توان بالا طراحی شده است و به همین دلیل می تواند جریان های بالا تا 10 آمپر را به راحتی مدیریت کند بدون اینکه دچار افت عملکرد یا گرمای بیش از حد شود. ساختار ماژول به گونه ای طراحی شده است که نصب و استفاده از آن بسیار ساده است و کاربران می توانند به راحتی آن را در پروژه های مختلف صنعتی و خانگی به کار گیرند. ماژول سوئیچ 10 آمپر یکی از پرکاربرد ترین ماژول ها برای پروژه های قدرتی و کنترل تجهیزات الکترونیکی به شمار می رود.
کاربرد اصلی این محصول شامل کنترل سرعت موتور ها و روشنایی می باشد و برای پروژه هایی که نیاز به تنظیم دقیق ولتاژ و جریان دارند، ایده آل است. با استفاده از این ماژول می توان ولتاژ و جریان خروجی را به شکل دقیق تنظیم کرد و عملکرد تجهیزات را بهینه نمود. علاوه بر این، ماژول کنترل سرعت موتور و روشنایی به کاربران امکان می دهد تا پروژه های رباتیک ، صنعتی و نورپردازی خود را با دقت و انعطاف بالا پیاده سازی کنند.
طراحی استاندارد این ماژول باعث شده است تا نصب و راه اندازی آن ساده باشد و کاربران بتوانند بدون نیاز به دانش پیچیده الکترونیک، تجهیزات خود را کنترل کنند. این ماژول همچنین برای کنترل روشنایی DC کاربرد دارد و به همین دلیل می توان از آن در پروژه های نورپردازی داخلی و صنعتی بهره برد. ماژول روشنایی PWM با دقت بالا و پاسخ سریع به تغییرات سیگنال، امکان تنظیم نور و مصرف انرژی بهینه را فراهم می کند.
از دیگر کاربرد های این ماژول می توان به استفاده آن به عنوان درایور موتور 10 آمپر PWM اشاره کرد که امکان کنترل سرعت موتور های DC و سایر تجهیزات مشابه را فراهم می کند. این محصول با طراحی قوی و استفاده از قطعات با کیفیت، دوام بالایی دارد و می تواند در محیط های صنعتی و خانگی با بار های مختلف به خوبی عمل کند.
به طور کلی ، ماژول سوئیچ PWM ترکیبی از قدرت ، دقت و انعطاف پذیری است که به کاربران امکان می دهد کنترل کامل تجهیزات خود را داشته باشند. با استفاده از این ماژول می توان ولتاژ و جریان خروجی را به شکل دقیق تنظیم کرد و عملکرد تجهیزات را بهینه نمود. طراحی استاندارد و قابلیت اتصال آسان به میکروکنترلر ها و PLC ها این محصول را به گزینه ای ایده آل برای پروژه های صنعتی ، رباتیک و کنترل روشنایی تبدیل کرده است. بنابراین اگر به دنبال یک ماژول با کیفیت بالا برای کنترل PWM و مدیریت جریان تا 10 آمپر هستید، این ماژول انتخابی مطمئن و حرفه ای خواهد بود.
یکی از ویژگی های برجسته این ماژول فرکانس PWM قابل تنظیم بین 0 تا 20 کیلوهرتز است که امکان کنترل نرم و دقیق تجهیزات متصل شده را فراهم می کند. این ماژول دارای رابط های استاندارد برای اتصال به تجهیزات مختلف است. ورودی DC مثبت و منفی به ترتیب با DC + و DC- مشخص شده است و امکان اتصال به منبع تغذیه با ولتاژ مناسب را فراهم می کند. سیگنال PWM از طریق پین PWM وارد ماژول می شود و می تواند از میکروکنترلر ، PLC یا منبع تغذیه DC ارسال شود. پایه GND به عنوان ترمینال منفی سیگنال عمل می کند و خروجی ماژول نیز شامل OUT + و OUT- می باشد که امکان اتصال به تجهیزات مثبت و منفی متصل شده را فراهم می کند.
این ماژول با استفاده از ماسفت های با کیفیت و توان بالا طراحی شده است و به همین دلیل می تواند جریان های بالا تا 10 آمپر را به راحتی مدیریت کند بدون اینکه دچار افت عملکرد یا گرمای بیش از حد شود. ساختار ماژول به گونه ای طراحی شده است که نصب و استفاده از آن بسیار ساده است و کاربران می توانند به راحتی آن را در پروژه های مختلف صنعتی و خانگی به کار گیرند. ماژول سوئیچ 10 آمپر یکی از پرکاربرد ترین ماژول ها برای پروژه های قدرتی و کنترل تجهیزات الکترونیکی به شمار می رود.
کاربرد اصلی این محصول شامل کنترل سرعت موتور ها و روشنایی می باشد و برای پروژه هایی که نیاز به تنظیم دقیق ولتاژ و جریان دارند، ایده آل است. با استفاده از این ماژول می توان ولتاژ و جریان خروجی را به شکل دقیق تنظیم کرد و عملکرد تجهیزات را بهینه نمود. علاوه بر این، ماژول کنترل سرعت موتور و روشنایی به کاربران امکان می دهد تا پروژه های رباتیک ، صنعتی و نورپردازی خود را با دقت و انعطاف بالا پیاده سازی کنند.
طراحی استاندارد این ماژول باعث شده است تا نصب و راه اندازی آن ساده باشد و کاربران بتوانند بدون نیاز به دانش پیچیده الکترونیک، تجهیزات خود را کنترل کنند. این ماژول همچنین برای کنترل روشنایی DC کاربرد دارد و به همین دلیل می توان از آن در پروژه های نورپردازی داخلی و صنعتی بهره برد. ماژول روشنایی PWM با دقت بالا و پاسخ سریع به تغییرات سیگنال، امکان تنظیم نور و مصرف انرژی بهینه را فراهم می کند.
از دیگر کاربرد های این ماژول می توان به استفاده آن به عنوان درایور موتور 10 آمپر PWM اشاره کرد که امکان کنترل سرعت موتور های DC و سایر تجهیزات مشابه را فراهم می کند. این محصول با طراحی قوی و استفاده از قطعات با کیفیت، دوام بالایی دارد و می تواند در محیط های صنعتی و خانگی با بار های مختلف به خوبی عمل کند.
به طور کلی ، ماژول سوئیچ PWM ترکیبی از قدرت ، دقت و انعطاف پذیری است که به کاربران امکان می دهد کنترل کامل تجهیزات خود را داشته باشند. با استفاده از این ماژول می توان ولتاژ و جریان خروجی را به شکل دقیق تنظیم کرد و عملکرد تجهیزات را بهینه نمود. طراحی استاندارد و قابلیت اتصال آسان به میکروکنترلر ها و PLC ها این محصول را به گزینه ای ایده آل برای پروژه های صنعتی ، رباتیک و کنترل روشنایی تبدیل کرده است. بنابراین اگر به دنبال یک ماژول با کیفیت بالا برای کنترل PWM و مدیریت جریان تا 10 آمپر هستید، این ماژول انتخابی مطمئن و حرفه ای خواهد بود.
کاربرد :
- کنترل سرعت موتور های DC در رباتیک و پروژه های صنعتی
- تنظیم روشنایی لامپ ها و نورپردازی DC در محیط های داخلی و خارجی
- استفاده به عنوان درایور موتور 10 آمپر PWM برای تجهیزات قدرتی
- مدیریت جریان و ولتاژ برای پروژه های الکترونیک خانگی و آموزشی
- کنترل تجهیزات صنعتی کوچک مانند پمپ ها و فن ها با دقت بالا
مشخصات :
- ورودی سیگنال: سیگنال PWM بین 3 تا 20 ولت
- خروجی: DC بین 3.7 ولت تا 27 ولت با جریان حداکثر 10 آمپر
- فرکانس PWM: قابل تنظیم بین 0 تا 20 کیلوهرتز
- رابط های ماژول:
. DC + : ورودی مثبت منبع تغذیه DC
. DC- : ورودی منفی منبع تغذیه DC
. PWM : پین ورودی سیگنال از میکروکنترلر ، PLC یا منبع تغذیه DC
. GND : ترمینال منفی سیگنال
. OUT + : خروجی مثبت برای اتصال به تجهیزات
. OUT- : خروجی منفی برای اتصال به تجهیزات - ساختار داخلی: استفاده از ماسفت با کیفیت برای مدیریت جریان تا 10 آمپر با پایداری بالا
- ابعاد ماژول: 70×45×25 میلی متر
مستندات:
دانلود دیتاشیت اپتوکوپلر L217
دانلود دیتاشیت ماسفت 60N03
Features:
1: Model: YYNMOS-1,2: Input signal: PWM signal between 3 ~ 20V
3: Output capacity:DC 3.7V ~ 27V, 10A current
4: PWM frequency: 0 ~ 20KHZ
5: Application Description: You can input PWM, control motor speed, lamp brightness and so on.
Module Interface Description:
1, DC +: DC positive power supply equipment2, DC-: equipment DC negative
3, PWM : signal input ( microcontroller IO port, PLC interface, DC power supply, etc. )
4, GND: Signal negative terminal
5, OUT +: positiveoutput (connectedequipment positive )
6, OUT-: output negative (thenequipment negative )
کالاهای مرتبط (1)













